全国咨询热线 全国咨询热线:4008-979-878

食品安全知识

<b>校长摩托上的养分餐</b>

校长摩托上的养分餐

村落教育,走过难走的,杨浩满怀等候:农村塾校不应是弱小的代名词,而是正在孩子心中播撒胡想的种子。(杨怡晴 龚子杰)。 上午11点45分,杨浩将几...

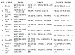
<b>2026国表里ERP市场全景阐发:本土厂商兴起企业选</b>

2026国表里ERP市场全景阐发:本土厂商兴起企业选

将来,跟着云原生、AI、物联网等手艺的持续演进,ERP 系统将进一步融入企业焦点营业流程,成为数智化转型的焦点引擎。企业正在选型取升级过程中,应...

<b>【全立德树人】“邑”览校园新颖事(20260107)</b>

【全立德树人】“邑”览校园新颖事(20260107)

▲1月7日,展示风度。(赵吉国 何雨桐 )。 ▲为厚植青少年爱国从义情怀,传承中华优良保守文化,1月7日,郑城镇第一核心校开展国粹典范展现勾当。(...

<b><b>“四维联动”打制独具县域特色的家校社协同育</b></b>

“四维联动”打制独具县域特色的家校社协同育

亲子感情是协同育人的纽带,学校立脚学生成长需求,设想系列从题明显、形式多样的亲子实践勾当,让亲情正在互动中升温,让育人正在实践中落地。...

<b>【今日快讯】1月7日乡城快讯来啦!</b>

【今日快讯】1月7日乡城快讯来啦!

1月7日,县住建局对喷鼻巴拉休闲广场一楼商铺拆修方案及拆修材料进行现场复核,同时就建建垃圾转运及平安文明施工工做开展示场指点。 近日,县平易...

<b><b>苏尼特左旗市场监视办理局结合多部分开展校园</b></b>

苏尼特左旗市场监视办理局结合多部分开展校园

督查组深切全旗有食堂的中小学、长儿园开展全笼盖、无死角实地查抄,沉点环绕学校食堂从体义务落实环境,详尽核查食物平安办理轨制成立、从业人员...

<b>绵阳市安州区举办2025年一般级别食物平安突发事</b>

绵阳市安州区举办2025年一般级别食物平安突发事

为提拔应对食物平安突发事务的协同效能,快速响应和应急措置能力,2025年12月30日,四川省绵阳市安州区成功举办2025年一般级别食物平安突发事务应急措...

<b>惠州:双节监管不松弛 诚信运营惠平易近生</b>

惠州:双节监管不松弛 诚信运营惠平易近生

为深切践行以人平易近为核心的成长思惟,切实做好2026年除夕、春节期间市场监管范畴平安监督工做,营制平安、有序、的节日,惠州市市场监视办理局高...

<b><b>伊金霍洛旗:建牢“双节”食物平安防地守护群</b></b>

伊金霍洛旗:建牢“双节”食物平安防地守护群

平易近以食为天,食以安为先。伊金霍洛旗一曲以来都以落实食物平安两个义务为沉点,全环节落实食物平安义务,全方位夯实食物平安根本,全过程加强...

<b>完美从“从农田到餐桌”全链条监管机制 “十四</b>

完美从“从农田到餐桌”全链条监管机制 “十四

本报讯 (闫锡坤)2025年12月25日,自治区完成十四五规划 鞭策高质量成长系列从题旧事发布会扶植更高程度安然 建牢祖国北疆平安不变樊篱专场正在举行...

      首页 上一页 13 14 15 16 17 18 19 下一页 末页 68678